来源:皇冠体育网址研究院
为加快落实国家创新驱动发展战略,国家提出建设制造业创新中心、技术创新中心和产业创新中心,分别由国家工业和信息化部、科技部、***牵头,整合优势创新资源,提高技术成果转化,促进产业升级,加快未来产业发展。
一、三大类新型国家级创新中心解决什么问题?
01国家制造业创新中心:
面向制造业创新发展的重大需求,突出协同创新取向,以重点领域前沿技术和共性关键技术的研发供给、转移扩散和首次商业化为重点,充分利用现有创新资源和载体,完成技术开发到转移扩散到首次商业化应用的创新链条各环节的活动,打造跨界协同的创新生态系统。
02国家技术创新中心:
以关键技术研发为核心使命,产学研协同推动科技成果转移转化与产业化,为区域和产业发展提供源头技术供给,为科技型中小企业孵化、培育和发展提供创新服务,为支撑产业向中高端迈进、实现高质量发展发挥战略引领作用。
03国家产业创新中心:
整合联合行业内的创新资源、构建高效协作创新网络的重要载体,是特定战略性领域颠覆性技术创新、先进适用产业技术开发与推广应用、系统性技术解决方案研发供给、高成长型科技企业投资孵化的重要平台,是推动新兴产业集聚发展、培育壮大经济发展新动能的重要力量。
二、医药领域三大类新型国家级创新中心发展现状如何?
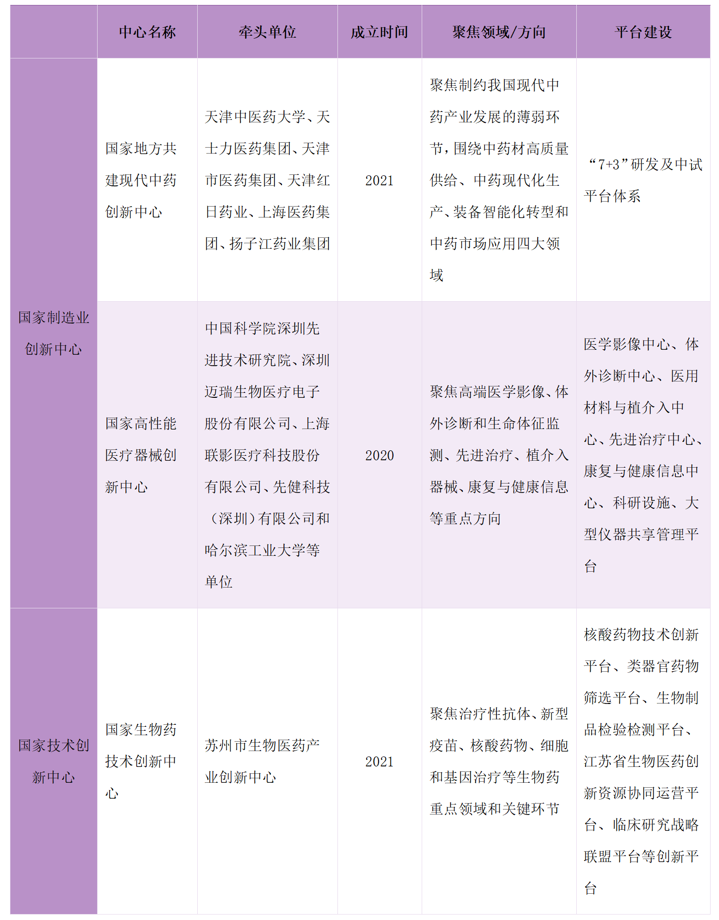
目前,工信部已批复建设2家医药领域国家制造业创新中心,分别为国家地方共建现代中药创新中心、国家高性能医疗器械创新中心。科技部已批复建设2家医药领域国家技术创新中心,分别为国家生物药技术创新中心、国家合成生物技术创新中心。***已批复建设2家医药领域国家产业创新中心,分别为国家精准医学产业创新中心、国家生物制造产业创新中心。


三、医药领域三大类新型国家级创新中心优势如何?
01集聚创新资源
制造业创新中心、技术创新中心和产业创新中心均通过整合创新力量、集聚创新资源,实现协同创新,提升国家创新体系的效能,解决制约我国系统创新能力提升的创新资源分散问题。
例如,国家高性能医疗器械创新中心构建包括北大人民、北京协和、上海临床检验中心等多家医院,迈瑞、深创投、驼人、联影等多家企业以及中科院、哈工大等科研院所联盟;国家生物药技术创新中心与恒瑞、信达、君实、康宁等龙头企业,清华大学、北京大学、中国药科大学、中科院生物物理所、上海药物所、苏州纳米所等形成创新集群,促进创新成果实现快速转化。
02提升创新能级
制造业创新中心、技术创新中心和产业创新中心均围绕自身重点领域,打造利于自身发展、产业创新的平台,聚焦生物医药产业发展中重大科技难题,开展高水平的关键技术、变革性工艺及装备研究,推动重大成果转移转化。
例如国家合成生物技术创新中心建造高通量编辑与筛选平台、系统生物学平台、生物设计平台、结构生物学平台、智能生物制造平台五大平台,致力于打造工程菌种全流程自动化构建和高通量筛选的技术体系,发展多组学技术新方法,提供全组学体系标准化、定量化的分析服务,具备大规模分子互作网络分析鉴定能力,提供算力、蛋白功能预测设计、代谢途径设计和菌种设计等高质量服务,实现低成本、高通量、精确的蛋白质结构功能研究及服务能力。
03扩大资金渠道
一方面,制造业创新中心、技术创新中心和产业创新中心在资金方面会得到****财政资金支持。另一方面中心凭借自身创新优势、企业集聚优势、成果转化优势,吸引更多社会资本和金融资本加入创新中心建设,实现创新中心的自我造血、自我发展,例如国家精准医学产业创新中心联合市、区两级国有投资平台组建,首期规模10亿元,通过股权投资,吸引和支持优秀项目、团队和合作伙伴。
