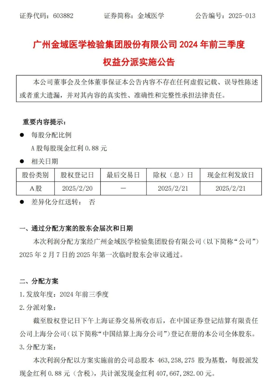
2月14日,金域医学正式发布2024年前三季度权益分派方案,以真金白银回馈投资者,释放行业头部企业稳健发展信号。本次利润分配以方案实施前的公司总股本463,258,275股为基数,每股派发现金红利0.88 元(含税),共计派发现金红利4.07亿元,这是金域医学上市以来首次实施季度分红。

金域医学此前已经连续三年实施大额分红,2021年、2022年、2023年每10股派发现金红利分别为12.8元、17.8元、8.8元,派现金额分别为5.96亿元、8.32亿元、4.08亿元,合计派发现金红利18.36亿元。
公告显示,2024年前三季度,金域医学还采用集中竞价交易方式回购股份并注销金额2.10亿元(不含交易佣金等费用)。因此,2024年前三季度利润分配拟派发的现金分红金额和2024年前三季度已实施的回购股份金额合计为人民币6.18亿元,占2024年前三季度归属于母公司所有者的净利润的比例为658.20%。
此前1月24日,金域医学发布了2024年业绩预告,预计2024年年度实现归属于上市公司股东的净利润为-3.5亿元到-4.5亿元,归属于上市公司股东的扣除非经常性损益的净利润为-1.55亿元到-2.25亿元。
尽管面临挑战,金域医学在报告期内仍以提升客户价值为目标,不断优化产品结构,围绕感染、肿瘤、血液、**等领域持续推出特色产品并取得较快增长。金域医学持续深化数智化转型工作,充分利用大模型等人工智能技术,深挖医检大数据潜力。
2025年2月10日,金域医学正式宣布接入DeepSeekR1模型,将其部署于自主研发的“域见医言”大模型及配套智能体应用“小域医”中,标志着其在医学检验服务智能化领域迈出重要一步。
来源:金域医学、IVD体外诊断网
