据器械之家消息:全球呼吸机巨头德尔格将在大中华区裁员了,而且公开信都发布了...
相关文件显示,德尔格大中华区2024财年迄今为止的业绩较上一财年同期减少了三分之一,同时也低于今年的预期。2024财年四季度预测的经营业绩也将面临同样的情况。
对此,德尔格大中华区将启动业务和架构优化行动,将影响到医疗和安全部门的员工,受影响员工数量为中两位数,大致占总人数10%-15%。

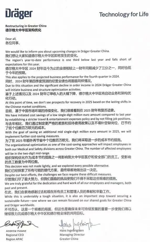
各位同事:
我们想让大家知道德尔格大中华区即将发生的变化,德尔格大中华区2024财年迄今为止的业绩相较上一财年同期减少了三分之一,同时也低于今年的预期。
同时,2024财年第四季度预测的经营业绩也将面临同样情况。鉴于上述情况以及2024财年订单收入的大幅下降,德尔格大中华区将启动业务和架构优化行动。目前,基于中国市场环境的持续变化,我们很难看到在2025财年有复苏迹象。
与去年相比,我们通过制定更严格的差旅和招待费用政策以及不填补空缺岗位,已节约了低个位数百万欧元的成本。为了在2025年额外再节省中个位数百万欧元,我们将采取进一步的成本节约措施,组织架构优化作为成本节约措施之一将影响到大中华区医疗和安全部门的员工,受影响的员工数量为中两位数。
我们已经探索了所有可能的替代方案,最终艰难地做出这一决定,尽管我们尽了最大努力,但我们面临的挑战使我们不得不采取这些艰难的措施。
在此,我们由衷地感谢过去和现在所有员工和管理人员的奉献和辛勤工作,不可否认,这是一个艰难的局面,但这也是确保未来可特续发展的重要一步使我们得以继续致力完成德尔格大中华区和德尔格全球的共同目标。
— END —
