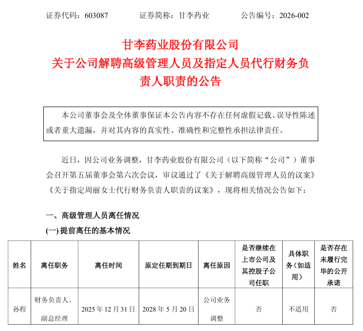
12月31日晚间,甘李药业公告称,因创新药研发、营销及投融资业务全球化升级的战略需要,解聘财务负责人兼副总经理孙程,相关职务解除自
董事会审议通过之日起生效,孙程离职后不再担任公司任何职务,其原定任期到期日为2028年5月20日。

资料显示,孙程,1979年出生,澳洲注册会计师,硕士研究生,毕业于清华大学。2003年至2010年,任职于毕马威华振会计师事务所,担任审计经理;2010年至2018年,任职于亚美能源控股有限公司(HK2686),担任财务总监;2018年至2020年任职于北京阳光海天停车管理有限公司,担任财务中心总经理。2020年开始,担任甘李药业副总经理、财务负责人。孙程先生同时担任北京甘甘董事,甘李上海、甘李控股(香港)总经理和财务负责人。
薪酬方面,根据甘李药业2024年报数据,孙程薪酬为69.49万元。
公告显示,甘李药业董事会同意指定公司周丽女士代行公司财务负责人职责。
业绩方面,10月30日,甘李药业公布2025年三季报,公司营业收入为30.5亿元,同比上升35.7%;归母净利润为8.18亿元,同比上升61.3%;扣非归母净利润为6.92亿元,同比上升122.8%。
报告中提到,公司在国内胰岛素制剂产品销量实现增长,推动了营业收入的提升。此外,公司在国际市场上,通过优化产品质量和客户服务,进一步巩固了市场份额。
具体信息以企业声明为准
